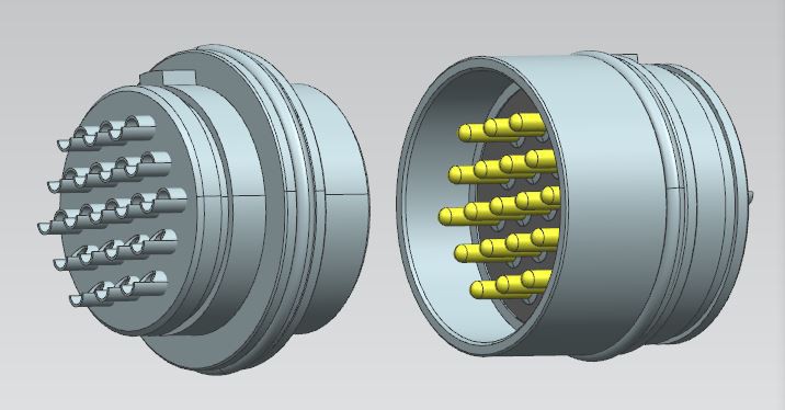
3D чертеж на 19-пинов конектор за клиента
Само миналата седмица създадохме специален екип и проведохме срещи, за да обсъдим различни аспекти на вашия проект (продуктова технология, решения, производствени процеси, контрол на качеството, подобни разширения на проекта и т.н.). Независимо дали се предоставя от pogo pin самостоятелно или като пълен набор от конекторни решения, ние сме напълно способни на това.

3D чертеж на 19-пинов конектор за клиента



Причината да сме компетентни е, че имаме следните предимства:
Нашата компания има цялостен дизайн и разработка, производство и обработка, галванично покритие, монтаж, от обръщането на материала до обработката на повърхностното покритие, както и окончателното сглобяване на продукта, тестване на надеждност и опаковане могат да бъдат завършени независимо, което може да бъде по-бързо и по-ефективно предоставяне на продукти на клиентите, което значително съкращава цикъла на разработка на продукта.С модерно производствено оборудване, като се започне от производствените детайли, ние стриктно контролираме всеки производствен процес.

